《广东省普通高等学校毕业生就业推荐表》简称为《就业推荐表》,是学校正式向用人单位推荐毕业生的书面材料,附有各学院及教务处、就业指导中心的书面意见,具有较大的权威性和可靠性。它是应届生未获得毕业证书时,证明自己本科毕业生身份的唯一有效材料。
《就业推荐表》由毕业生基本情况、毕业生学习成绩、推荐意见、自我鉴定、各种荣誉证书与能力拓展等级证书复印件及其认证汇总表等材料组成。
一般来说,毕业生基本情况由学生个人如实填写,要求字迹工整,内容全面真实;
学院推荐意见,由学生所在学院负责,并加盖该学院公章。
学校意见,由学校就业指导中心负责出具意见。
成绩表,粘贴具有教务处公章的学生本人在校成绩单。
对于有虚构内容或不符合要求的《就业推荐表》,就业指导服务机构不得签章向用人单位推荐。
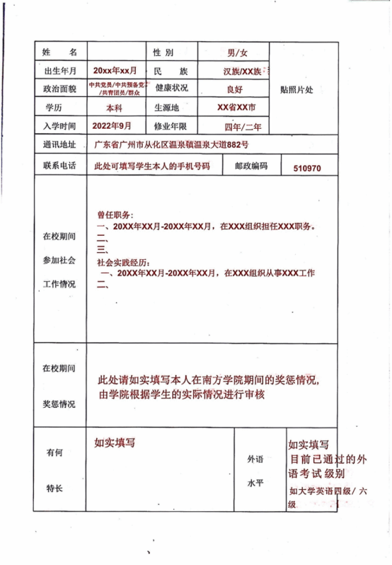
填写说明
请用黑色或蓝黑色签字笔填写本表,不允许打印。请按照以下指引填写《就业推荐表》:
(1)《就业推荐表》内照片选用小一寸免冠彩照;
(2)封面“专业名称”填写正式专业名称全称,例如22级艺术设计学专业的同学应填写:艺术设计学;
(3)基本情况部分:
“生源地区”应填写毕业生进大学就读前的家庭户口所在地;
“外语水平”填写目前已通过的外语考试级别(不应笼统地填写“一般”、“较好”等,没有则填“无”);
“在校期间奖惩情况”的填写格式为:
本人获得以下X项奖励:
一、20XX年X月获得XXXX奖励
二、20XX年X月获得XXXX奖励
注:所获得奖励的实际项目数量须与所列数量相符,各教学单位应认真核对学生获得奖励证书原件与学生填写的奖项后,方可盖章。
(4)“自我鉴定”由毕业生填写,应从德智体三方面阐述,避免空洞,切忌拖泥带水,要简洁精练,不要写成求职信。应突出学业有关情况、成果、相关活动(如学生会工作、班集体工作、入党情况等)、所获荣誉、个人特长等;
(5)“本人求职意愿”一栏主要填写学生本人希望从事的职业、工作岗位、工作单位的性质等情况,填写就业范围要宽阔一点,期望值降低一些;
(6)“院系推荐意见”一栏应由各学院负责填写。首先必须要写上“某某同学是我院某某专业二〇二六届应届毕业生”,且确保这句话的正确性。接着写毕业生德智体的表现,要突出学生的专长特长、在校的成果、今后的期望等,该栏由各学院负责人签名。
(7)“成绩表”由学院自行联系教务处处理。
注意事项
《就业推荐表》由广东省教育厅统一制作,学生可自行复印几份,以备在双向选择过程中与其他材料一起送给有关用人单位。每个学生只有一份原件,所以只有当用人单位决定录用且学生本人愿意去时,才能将盖有学校印章的《就业推荐表》交给单位。
填写样板
(请注意,本表是需要使用黑色或蓝黑色签字笔填写,截屏中的字体的红色仅为提示,方便查看)




遗失/损毁《就业推荐表》的处理方法
《就业推荐表》是学生未获得毕业证书前,证明其学历情况的唯一权威材料,学生需要妥善保管。
学生毕业前如不慎损毁或遗失,可向学校申请补发新的就业推荐表。适用于就业推荐表补发的情况有:
1.因“损毁”原因申请补发
因毕业生不慎将个人的就业推荐表损毁(包括污损、残缺等情况)并直接影响使用的,如需向学校申请补发新的就业推荐表,申请人需通过企业微信,点击“工作台”-“审批”-“毕业生就业推荐表补发申请”,完成补发申请,并在申请流程通过后,持本人有效证件及相应损毁的就业推荐表原件,到招生与就业办公室办理。
2.因“遗失”原因申请补发
因毕业生不慎将个人的就业推荐表遗失,如需向学校申请补发新的就业推荐表,申请人应提前在广州地区的报纸进行登报声明,并通过企业微信,点击“工作台”-“审批”-“毕业生就业推荐表补发申请”,完成补发申请。申请流程通过后,持本人有效证件以及登报声明(遗失声明)原件,到招生与就业办公室进行办理。
具体操作流程示例详见学校就业网:《毕业生就业推荐表补发》申请流程-威廉希尔williamhill中文就业网